v2ex最热主题 RSS推送

www.V2EX.com
V2EX is a community of start-ups, designers, developers and creative people.
V2EX 是创意工作者们的社区。V2EX 希望能够成为创意工作者们的生活和事业的一部分。

交流群组: @v2ex_chat
V2EX-最热主题
各国的稳定币都出现了,看来 web3 已经无敌了
#v2ex

MEIerer:

香港稳定版法案

后面金融行业的是不是必学 web3 了。

source
V2EX-最热主题
看到 Livid 站长早期研究 Bitcoin 的文章有点感慨
#v2ex

dwu8555:

那时 2011 年,我还在读大一,比特币价格才几美元

看 v 站以前的帖子,似乎那个时候 btc 刚刚在 v 站火起来,@livid 站长也在频繁的研究

不知道站长现在是否已经自由?

source
V2EX-最热主题
不买 Apple watch 还有什么好的推荐?
#v2ex

ungp: 大佬们,我现在在用小米手环 9 pro ,但是外观实在难看,想找一个外观好看,功能和 iPhone 适配好的手表,不买 apple watch 的原因是因为续航,理解不了一天一充,但凡续航能撑一星期,哪怕四五天,我也能买。
主要用途是看时间,看通知(不需要接电话,回消息),运动监测和睡眠等其他的健康监测,价格三千以内都可以。外观一定要好看一点,谢谢大家!

source
V2EX-最热主题
做了一个搜索 TG 频道网盘资源的网站
#v2ex

zhjgo:

体验地址: https://pansou.jkai.de
功能很简单,就从 TG 频道搜索网盘的资源。

source
V2EX-最热主题
有没有体验不错的椅子
#v2ex

followad: 求各位推荐 1500-5000 的人体工学椅,主要看文档、打游戏,( 180cm 、165 斤)。颈椎病 腰间盘突出……底座最好不闷的,很不喜欢裆部闷闷热热的感觉
各位大佬用的什么?

source
V2EX-最热主题
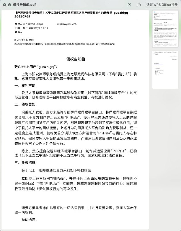
良心软件每每快死了我才知道,自制 b 站客户端被发律师函
#v2ex

jadelike:

今天在小黑盒看到这个新闻才只有有 b 站良心版
新闻地址

source
V2EX-最热主题
有在用 eSIM 的老哥来谈谈使用体验,有什么独到优势?真的有网上宣传的那样好吗?
#v2ex

seekseat:

年初大学同学从美帝来,安利了 esim ,美国版的 iPhone 上据说已经能使用。

回来搜了下,似乎也没啥,当前的 nano 卡已经体积很小了,不算很大痛点。

另外就是能接收国外验证码,保号成本低?

预计国内何时会跟进

source
V2EX-最热主题
Google 有一个可以获取任意网站图标的 API
#v2ex

Livid:
https://www.google.com/s2/favicons?sz=96&domain_url=www.v2ex.com
https://www.google.com/s2/favicons?sz=32&domain_url=www.v2ex.com

能根据尺寸需求自动选择不同的图片来源。

source
V2EX-最热主题
夏天的周末,在家费电,出门费钱,所以夏天的周末怎么才能不无聊一点
#v2ex

DesmondQ: 这周末要入伏了,天热的出门就是遭罪,在家还得开空调。
之前周末还能出门去山里徒步下,虽然山里比市区稍微凉快一点,但天这么热着实也不想进山。
能玩水的河道一到周末也是人挤人,停车也不好停
周末还得干点啥才能不那么无聊呢

source
V2EX-最热主题
活不过三天热度的想法
#v2ex

kongkongye:

1. 第一天:我有一个想法,激动得不行
2. 第二天:思考完善,做出来看看
3. 第三天:这就是一个垃圾

👇下面是我的例子,一个网页缩略图想法,辅助快速浏览长文👇

source
V2EX-最热主题
来吧, 35+的单身中年男性,说说你们的快乐在哪里
#v2ex

2ruowqe9r: 我感觉我已经没有活人感了,每天上班 2 点一线,周末也在家休息,没有任何的快乐。

你们的快乐是怎么来的?

还有如果是已经结婚的,能说说你们的快乐和不快乐吗?

source
V2EX-最热主题
用 nextjs 搓了一个 游戏 主题的博客
#v2ex

CRipple:

一直用的是 WordPress + 免费主题 ,第一次尝试 nextjs ,实现了自己的一套博客系统。

基本就是喜欢什么就缝合上去,也参考了其他博客的一些创意。

现在基础框架差不多搞定了,后续会加点样式和小功能,后端 supabase ,前端部署在 Vercel ,发出来给大佬们批判/反馈一下。

网址: https://blog.hiripple.com/zh 。 载入速度应该还行?优化了挺久

source
Back to Top