v2ex最热主题 RSS推送

www.V2EX.com
V2EX is a community of start-ups, designers, developers and creative people.
V2EX 是创意工作者们的社区。V2EX 希望能够成为创意工作者们的生活和事业的一部分。

交流群组: @v2ex_chat
V2EX-最热主题
刚做完近视手术,我也来聊聊
#v2ex

zzjcool:

背景

近视 500 度+100 度左右的散光

两天前刚做完 ICL

source
V2EX-最热主题
有用过 flyingbird 机场的吗
#v2ex

Debussy: 这机场好垃圾啊,动不动就全红。买了一年的……亏死了

source
V2EX-最热主题
问一下 UPS 运行时发热量大,机身有糊味正常吗?
#v2ex

hailan20220922: 我今年 3 月份京东购买的威神 BK650 型号的 UPS ,一直到现在运行正常,停电也能正常切换,但就是机身发热,而且 UPS 机身上一闻有塑料烧糊味,但我检查机身和电源线什么的都正常。大家购买的也这样吗?

source
V2EX-最热主题
Cursor 中国大陆全面封锁了,想换 trae,结果发现支持的国家和地区也没有中国大陆?
#v2ex

jukanntenn:

trae 的文档: https://docs.trae.ai/ide/supported-countries-and-regions?_lang=zh

目前测试了一下,似乎是能用的,但既然文档中没有明确支持,不确定会不会也步 Cursor 后尘。

话说 trae 不是字节开发的吗?不支持中国大陆是几个意思呢?

source
V2EX-最热主题
突然发现了微波炉热咖啡的必要性
#v2ex

chenqh:

因为水是买的水,如果用烧水壶的话不是脱裤子放屁? 关键如果是烧水壶的话就必要等它水开再冷却,那样太拖了.

现在我买的水+白砂糖+微波炉加热 60 秒,搅拌几下就可以直接喝了,60 秒完全等得起.

source
V2EX-最热主题
在全民所有制中,如果按照现代产权原理,全民所有的财产有我的一份,那我转国籍的时候,政府是否愿意把我应得的一份退还给我带走呢?
#v2ex

pauluswanggang: 如果不能,全民所有制是否就是一种谎言?

source
v2ex今日热帖汇总
产品经理 | 合伙人备选 | 有酬劳 [就差一个人进来分钱了](https://www.v2ex.com/t/1146017)

在 Suol 遇到饭托的经历。

草台班子啊

个人博客,坚持八年,发文一千篇纪念

同一个小区,买公寓还是住宅?

Gemini 网页版降智居然是仅通过一句看似毫无关联的提示词实现的,太神奇了,以及 Gemini 网页版降智的解决方案

求大佬们推荐迷你主机

用 nextjs 搓了一个 游戏 主题的博客

来吧, 35+的单身中年男性,说说你们的快乐在哪里

有没有大佬告诉我单元测试用在哪里?这个问题困扰我好久了

活不过三天热度的想法

夏天的周末,在家费电,出门费钱,所以夏天的周末怎么才能不无聊一点

Google 有一个可以获取任意网站图标的 API

[吐槽 阿里云 ECI 计费「迷雾」:让人血压上升的真实遭遇](https://www.v2ex.com/t/1146128)

Homebrew 的 maintainer 真的是有点魔怔了

有在用 eSIM 的老哥来谈谈使用体验,有什么独到优势?真的有网上宣传的那样好吗?

良心软件每每快死了我才知道,自制 b 站客户端被发律师函

NAS 机械硬盘是否真的需要休眠? 又挂掉一块硬盘有感

有没有体验不错的椅子

做了一个搜索 TG 频道网盘资源的网站

不买 Apple watch 还有什么好的推荐?

看到 Livid 站长早期研究 Bitcoin 的文章有点感慨

各国的稳定币都出现了,看来 web3 已经无敌了

[后续 在泉州联通回复信访以后,我起诉了。目前已经立案。](https://www.v2ex.com/t/1146277)

杭州米田共供水事件竟然是谣言??

#v2ex今日热帖
V2EX-最热主题
杭州米田共供水事件竟然是谣言??
#v2ex

xuromky:

刷到央视新闻的消息,说是藻类产生的气味
不是,这?   现在网络都这么抽象了吗   互联网实在是太会带节奏,一时间不知道什么是真什么是假...

source
V2EX-最热主题
各国的稳定币都出现了,看来 web3 已经无敌了
#v2ex

MEIerer:

香港稳定版法案

后面金融行业的是不是必学 web3 了。

source
V2EX-最热主题
看到 Livid 站长早期研究 Bitcoin 的文章有点感慨
#v2ex

dwu8555:

那时 2011 年,我还在读大一,比特币价格才几美元

看 v 站以前的帖子,似乎那个时候 btc 刚刚在 v 站火起来,@livid 站长也在频繁的研究

不知道站长现在是否已经自由?

source
V2EX-最热主题
不买 Apple watch 还有什么好的推荐?
#v2ex

ungp: 大佬们,我现在在用小米手环 9 pro ,但是外观实在难看,想找一个外观好看,功能和 iPhone 适配好的手表,不买 apple watch 的原因是因为续航,理解不了一天一充,但凡续航能撑一星期,哪怕四五天,我也能买。
主要用途是看时间,看通知(不需要接电话,回消息),运动监测和睡眠等其他的健康监测,价格三千以内都可以。外观一定要好看一点,谢谢大家!

source
V2EX-最热主题
做了一个搜索 TG 频道网盘资源的网站
#v2ex

zhjgo:

体验地址: https://pansou.jkai.de
功能很简单,就从 TG 频道搜索网盘的资源。

source
V2EX-最热主题
有没有体验不错的椅子
#v2ex

followad: 求各位推荐 1500-5000 的人体工学椅,主要看文档、打游戏,( 180cm 、165 斤)。颈椎病 腰间盘突出……底座最好不闷的,很不喜欢裆部闷闷热热的感觉
各位大佬用的什么?

source
V2EX-最热主题
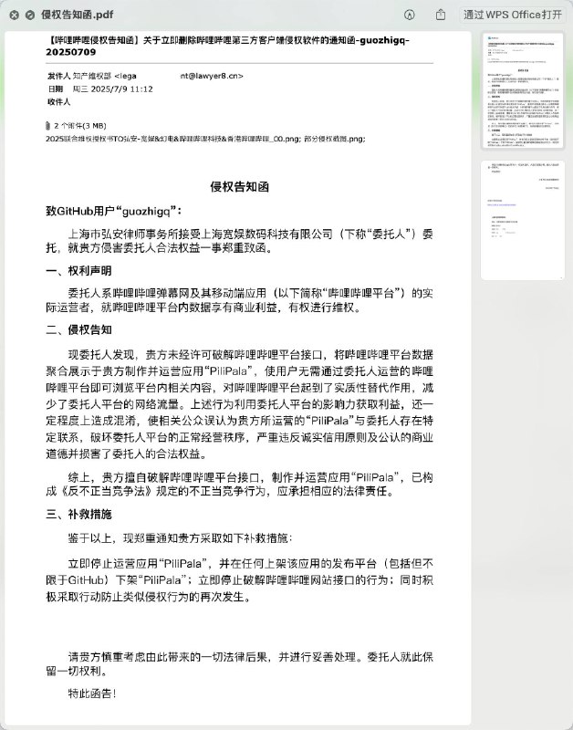
良心软件每每快死了我才知道,自制 b 站客户端被发律师函
#v2ex

jadelike:

今天在小黑盒看到这个新闻才只有有 b 站良心版
新闻地址

source
Back to Top