v2ex最热主题 RSS推送

www.V2EX.com
V2EX is a community of start-ups, designers, developers and creative people.
V2EX 是创意工作者们的社区。V2EX 希望能够成为创意工作者们的生活和事业的一部分。

交流群组: @v2ex_chat
V2EX-最热主题
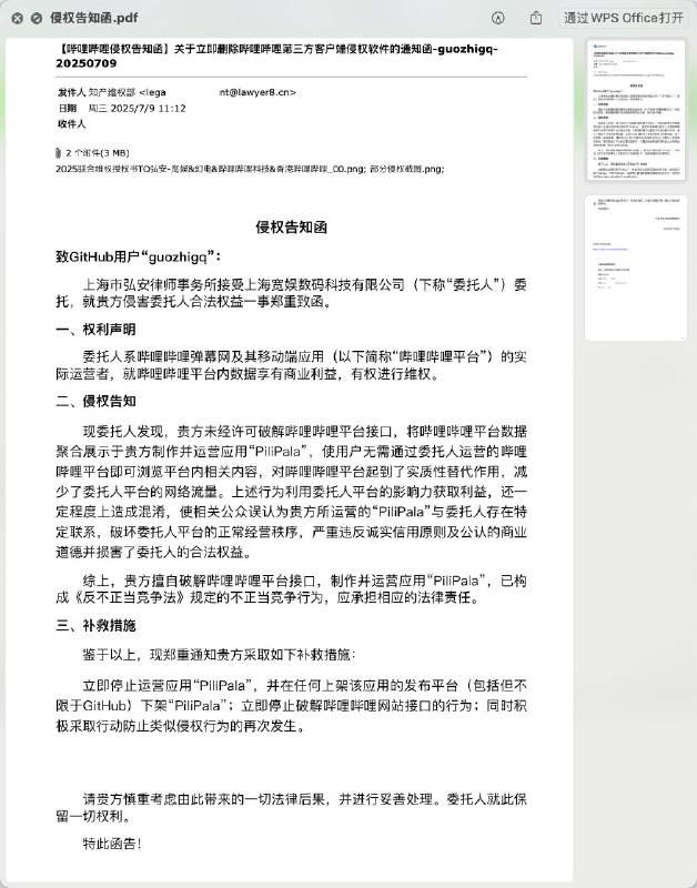
良心软件每每快死了我才知道,自制 b 站客户端被发律师函
#v2ex

jadelike:

今天在小黑盒看到这个新闻才只有有 b 站良心版
新闻地址

source
V2EX-最热主题
有在用 eSIM 的老哥来谈谈使用体验,有什么独到优势?真的有网上宣传的那样好吗?
#v2ex

seekseat:

年初大学同学从美帝来,安利了 esim ,美国版的 iPhone 上据说已经能使用。

回来搜了下,似乎也没啥,当前的 nano 卡已经体积很小了,不算很大痛点。

另外就是能接收国外验证码,保号成本低?

预计国内何时会跟进

source
V2EX-最热主题
Google 有一个可以获取任意网站图标的 API
#v2ex

Livid:
https://www.google.com/s2/favicons?sz=96&domain_url=www.v2ex.com
https://www.google.com/s2/favicons?sz=32&domain_url=www.v2ex.com

能根据尺寸需求自动选择不同的图片来源。

source
V2EX-最热主题
夏天的周末,在家费电,出门费钱,所以夏天的周末怎么才能不无聊一点
#v2ex

DesmondQ: 这周末要入伏了,天热的出门就是遭罪,在家还得开空调。
之前周末还能出门去山里徒步下,虽然山里比市区稍微凉快一点,但天这么热着实也不想进山。
能玩水的河道一到周末也是人挤人,停车也不好停
周末还得干点啥才能不那么无聊呢

source
V2EX-最热主题
活不过三天热度的想法
#v2ex

kongkongye:

1. 第一天:我有一个想法,激动得不行
2. 第二天:思考完善,做出来看看
3. 第三天:这就是一个垃圾

👇下面是我的例子,一个网页缩略图想法,辅助快速浏览长文👇

source
V2EX-最热主题
来吧, 35+的单身中年男性,说说你们的快乐在哪里
#v2ex

2ruowqe9r: 我感觉我已经没有活人感了,每天上班 2 点一线,周末也在家休息,没有任何的快乐。

你们的快乐是怎么来的?

还有如果是已经结婚的,能说说你们的快乐和不快乐吗?

source
V2EX-最热主题
用 nextjs 搓了一个 游戏 主题的博客
#v2ex

CRipple:

一直用的是 WordPress + 免费主题 ,第一次尝试 nextjs ,实现了自己的一套博客系统。

基本就是喜欢什么就缝合上去,也参考了其他博客的一些创意。

现在基础框架差不多搞定了,后续会加点样式和小功能,后端 supabase ,前端部署在 Vercel ,发出来给大佬们批判/反馈一下。

网址: https://blog.hiripple.com/zh 。 载入速度应该还行?优化了挺久

source
V2EX-最热主题
求大佬们推荐迷你主机
#v2ex

unt: 场景:放在挂墙式电视机背后投屏用,让电视机变电脑,性能要求很低,一般只用浏览器,钉钉,飞书之类的软件。

需求:
稳定性是第一位的,能 24h 开机用 5 年。
性能要求很低,16G+128G+i3/i5+集显/垃圾独显即可。
要达到标准台式机的各项功能,不要有驱动、兼容性方面的问题。
不要小品牌,溢价没关系(除非小品牌真的比大牌子做得好)。不要推荐 macmini 。

source
V2EX-最热主题
同一个小区,买公寓还是住宅?
#v2ex

ChiuYukSum:

城市:成都

同一个小区,最大区别就是产权,电费 0.75 固定价,其他费用和住宅费用一样。
二手房,房龄 5 年左右,公寓也三通,差价近一倍,非常纠结。
目前没有户口,未婚,收入不稳定,公寓能全款,住宅只能一半首付。

source
V2EX-最热主题
个人博客,坚持八年,发文一千篇纪念
#v2ex

eryajf:

博客地址: https://wiki.eryajf.net

千篇一律的,是将近八年的坚持 百五十万字,是无数黑夜奋笔的显现 二百万阅读,是书写价值外放的见证

对于字数上的概念,我们熟悉的《红楼梦》,全书约 100 万字。 按以往手写草稿单页 300 字来计算,大约有 5000 页。 李敖一生的著述,他自称有一千五百万字,目前是其十分之一。

写作感怀:

博客导引摘录:

source
V2EX-最热主题
草台班子啊
#v2ex

chengzhi:

这一波杭州臭水、仅仅发了两个通告、有偿 5 吨水?
波及四五十万人、各种小道消息层出不清、迟迟不公开原因、是不是事情真的很大?
全过人民都知道杭州人吃米田共了吧
小区水箱打开一层黄黄的恶臭熏天、清理后请问你还敢用吗
已经两三天没洗澡了、每天都花钱买矿泉水做饭、家里衣服也好几天没洗了、根本不敢用自来水、家里还有小月龄宝宝、衣服需要经常换洗
发个小红书、街道电话让你删帖、 唉、过一天算一天吧

source
Back to Top